Esistente
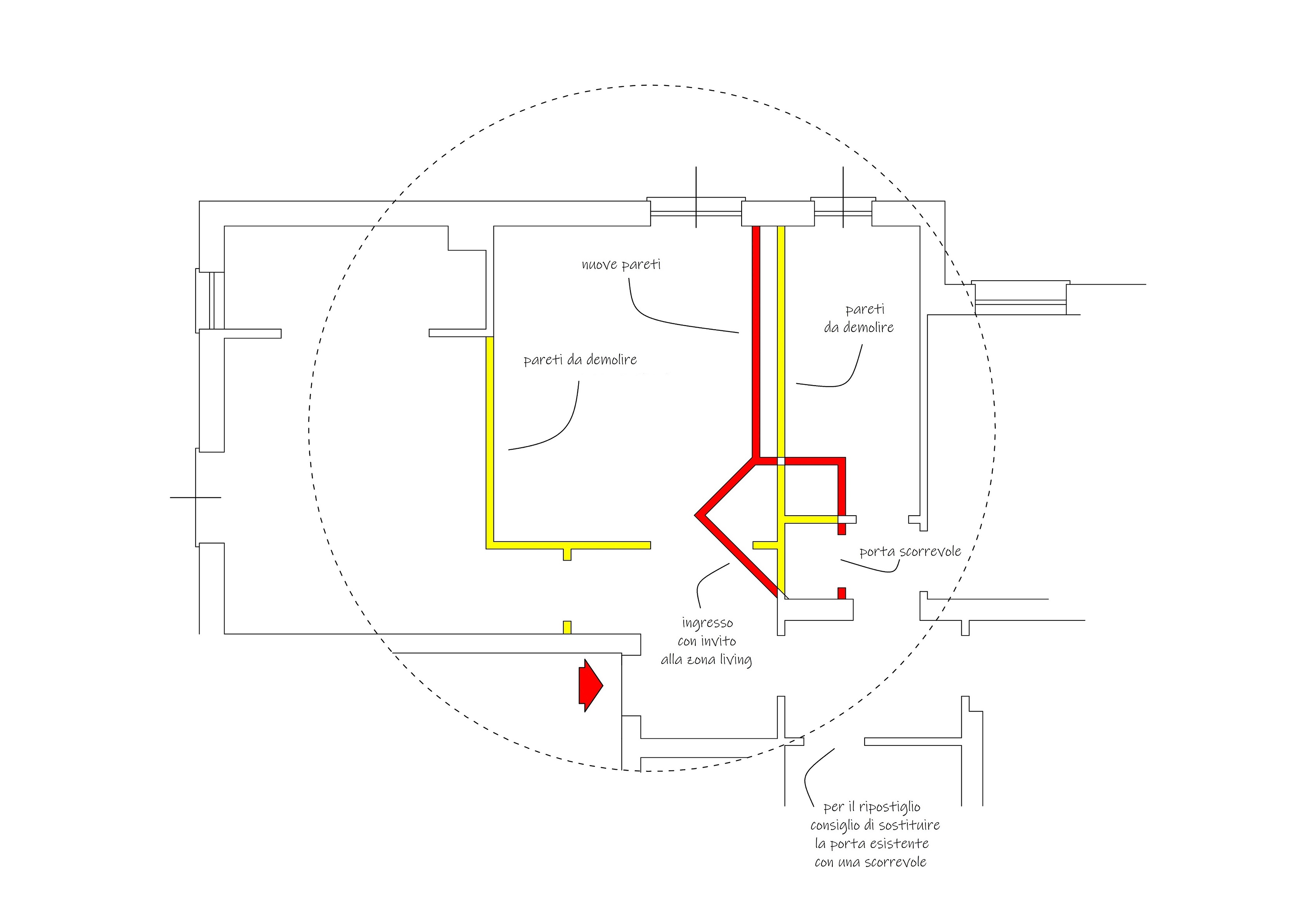
Ho ritagliato un po' di superficie da soggiorno, servizio igienico ed ingresso ed ho posizionato il nuovo bagno giorno. Quello esistente ha mantenute le stesse dotazioni ma ora risulta più proporzionato e fruibile. L'inserimento delle nuove partizioni ha risolto l'ingresso. Prima era buio ed angusto, indipendente e distaccato dal resto della casa. Ora parte integrante dell'appartamento e di invito alla zona living. La demolizione delle pareti tra pranzo e soggiorno ha permesso di ottenere un ambiente più attuale, visivamente più ampio e decisamente più luminoso, mantenendo gli spazi funzionali.
Modifiche

Nel bagno giorno lavabo e sanitari Connect Space di Ideal Standard, più ridotti nelle dimensioni ma con medesimo confort e funzionalità di quelli tradizionali. Gli scarichi utilizzati sono gli esistenti. Ventilazione forzata per il ricambio aria. Sulla parete comune tra i due bagni una piccola finestra apribile a vasistas, con vetro satinato, che permette di ricevere luce e aerazione naturali indirettamente, attraverso il bagno esistente. Di accesso una porta scorrevole, pratica e non ingombrante.
Progetto

L'appartamento si trova in un condominio degli anni '60/'70. Nel corso del tempo e dei passaggi di proprietà non aveva mai subito nessuna radicale trasformazione. I rivestimenti erano in cementine quadrate con motivi geometrici quasi optical. Una finitura piacevole, molto accogliente, retrò ma decisamente attuale e raffinata. Il pavimento, in ottime condizioni, è stato mantenuto ed integrato, in corrispondenza delle demolizioni, abbinando altre cementine.

Ho arredato l'ingresso in verde petrolio, colore presente nella texture a pavimento. Sulle pareti e sui dettagli. La porta verso la zona notte è stata sostituita con una filo muro. Laccata color pertolio come le pareti sembra che non ci sia.

Gli spazi definiti con pochi arredi. Una sfera sospesa a soffitto. Verso il living un ampio specchio circolare ed un piccolo comò in legno.

Entrando sulla destra una panca con seduta imbottita in velluto ed appendiabiti a muro, in legno verniciato.
Loredana Gazzola, www.homendco.it
